网站首页
关于我们
发展历程
企业文化
企业荣誉
企业服务
残疾人就业服务
劳务派遣
人力资源外包
教育培训
管理咨询
栏目2
雇主保险
增值服务
新闻动态
公司动态
行业动态
合作伙伴
招聘信息
联系我们
欢迎进入成都博慧人力资源管理有限公司官方网站!
网站首页
关于我们
发展历程
>
企业服务
劳务派遣
>
人力资源外包
>
教育培训
>
管理咨询
>
残疾人就业服务
>
新闻动态
公司动态
>
行业动态
>
合作伙伴
招聘信息
联系我们
新闻动态
做绩效核算再也不用翻遍全网找公式啦!这份超全手册直接封神✨ 从绩效考核得分计算(KPI+360 度 + 行为鉴定),到月度 / 年度绩效奖金核算,连部门与员工的二次分配逻辑都讲得明明
行业动态
位置:
主页
>
新闻动态
>
行业动态
>
最全HR常用的绩效考核公式(收藏!!!)
发布时间:2025-10-27 09:54
|
阅读量:
字号:
A+
A-
A
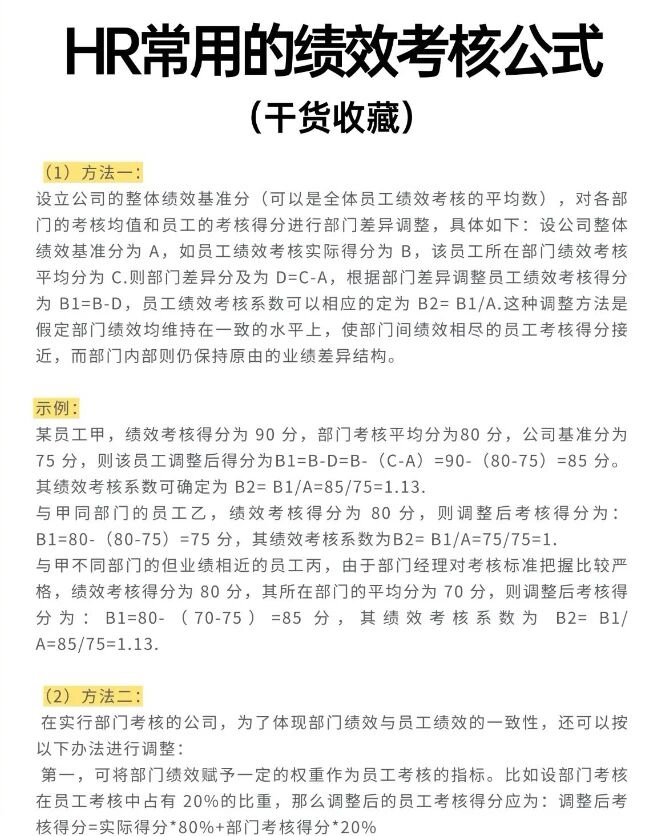
做绩效核算再也不用翻遍全网找公式啦!这份超全手册直接封神✨
从绩效考核得分计算(KPI+360 度 + 行为鉴定),到月度 / 年度绩效奖金核算,连部门与员工的二次分配逻辑都讲得明明白白。招聘入职率、离职率、考勤出勤率,甚至加班费的精准算法也全涵盖,再也不怕算错数!
遇到分数虚高、部门考核尺度不一的问题?里面的纠偏方法和差异调整公式直接套用,轻松实现公平公正考核~
HR、行政、财务宝子直接收藏,从此绩效工作效率翻倍,再也不用熬夜加班算数据!
〉〉欢迎拨打博慧专属咨询热线:
18161214869或在微信后台留下你的联系信息,如【来意(人事代理合作等)+公司名称+联系方式】我们会尽快安排顾问在一个工作日内与你联系。
长按识别二维码
关注我们!
返回列表
上一篇:
综合计算工时制的加班时长和加班费,知多少?
下一篇:
劳务派遣在企业经营中的合规要点